365英国上市(集团)有限公司-Official website
中文
English
中文
English
首页
关于我们
公司领导
著名员工
党群机构
行政机构
教学机构
科研机构
团队队伍
公司产品
规章制度
教学研究
教学成果
专题成果
科学研究
科研信息
学术交流
对外交流
人才招聘
本科生招生
研究生招生
继续教育招生
就业信息
党团工作
党建思政
员工工作
工会活动
理论学习
规章制度
理论学习
通知公告
首页
>
正文
>
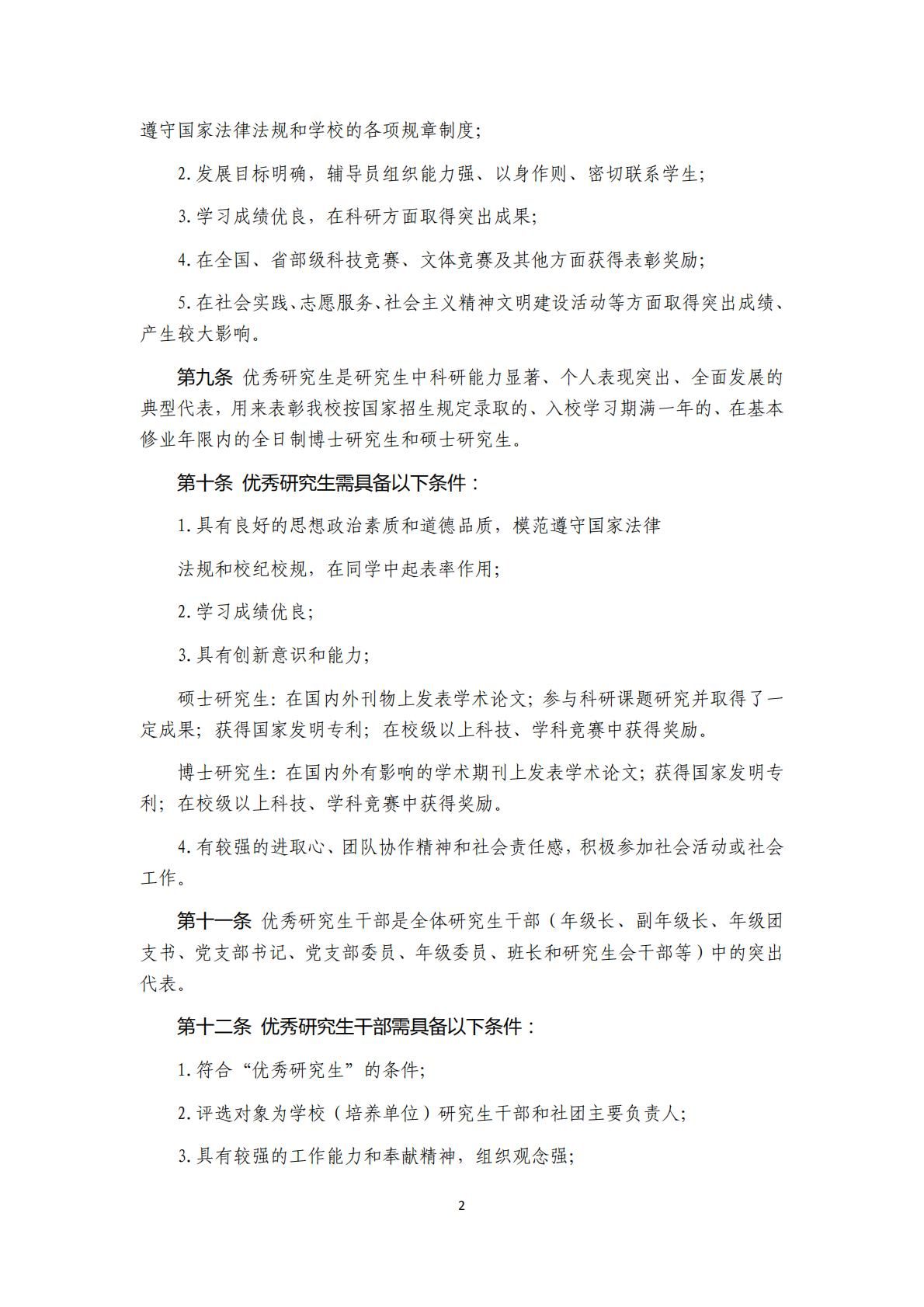
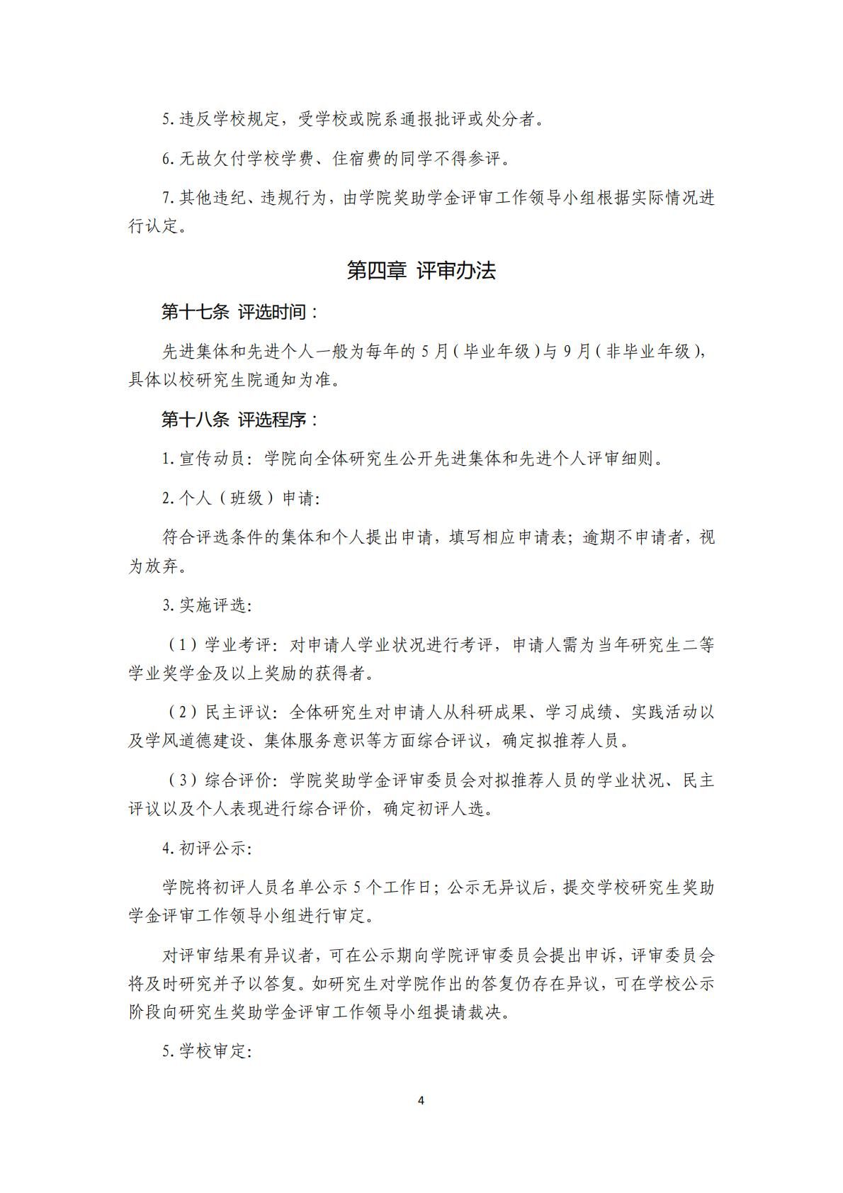
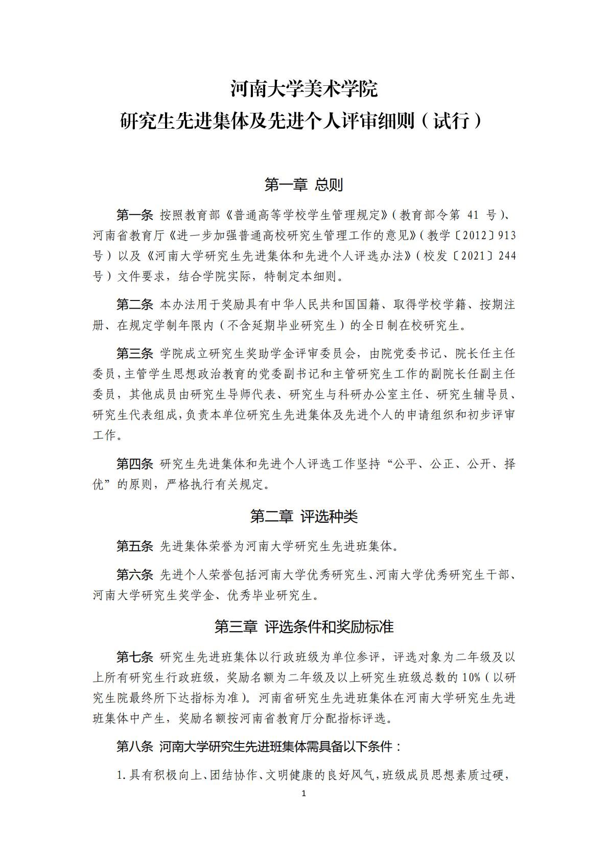
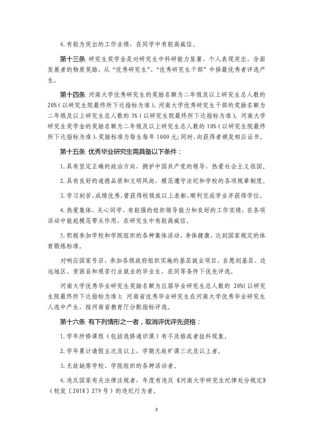
英国365集团官网研究生先进集体及先进个人评审细则(试行)
来源:英国365集团官网
日期:2025-07-08
浏览:
集团官网
资料下载
两学一做
社会服务
智汇教工
365英国上市(集团)有限公司-Official website 版权所有
地址:英国365集团官网明伦校区 电话: | 邮箱:xxx@vip.henu.edu.cn | 邮编:475000
首页
关于我们
通知公告
下载中心